總統道歉週年 原民會強調已兌現承諾
2017/08/01 11:22 記者黃邦平/台北報導
抗議原住民族傳統領域劃設辦法,20多名原住民在全國原住民行政會議場外高喊口號。(記者黃邦平攝)
8月1日是原住民族日,去年總統蔡英文在上任第一年這天公開向原住民道歉,強調是「這個國家內部所有人邁向和解的開始」。今天她出席全國原住民行政會議,原民會也特地端出資料,場外還是有人抗議,覺得轉型正義、土地正義實現得太慢。
場外有十多名原住民對著場內高喊「傳統領域要完整」、「錯了就改、不要再騙」,手舉「沒有人是局外人」的毛巾高唱原住民歌曲,希望讓蔡英文聽到訴求。他們認為,原民會搶先在總統府原轉會前發布「原住民族土地範圍劃設辦法」,卻只限制部落只能對「公有地」開發表達意見。
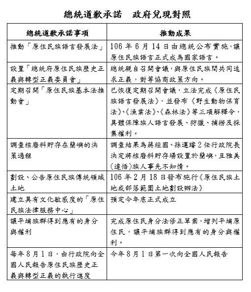
原民會主委夷將‧拔路兒Icyang.Parod說,總統蔡英文去年8月1日公開道歉,是亞洲第一位向原住民道歉的元首,「總統府原住民族歷史正義與轉型正義委員會」已經開過3次會議、29次幕僚會議,原住民基本法從94年通過以來,原基法促進會最近1年也開了3次會,但過去11年也只開過3次會,「原住民族語言發展法」立法完成,還發布「原住民保留地禁伐補償辦法」、「 原住民族土地或部落範圍土地劃設辦法」、「野生動物保育法」解釋令、 「漁業法」解釋令、 森林法」解釋令,像原住民族語言發展法實施,台東海端、花蓮光復6月就發出全國首份族語公文,總統的8項承諾都一一努力推動兌現。
相關影音
抗議原住民族傳統領域劃設辦法,20多名原住民在全國原住民行政會議場外高喊口號。(記者黃邦平攝)
總統蔡英文去年向原住民道歉,原民會也整理對照表,強調各項承諾都在努力推動。(圖:原住民族委員會提供)
原民會主委夷將.拔路兒。(記者張嘉明攝)
