獨家》麗星郵輪探索星號取消菲律賓3航程轉日本 船公司提配套措施
2025/12/12 14:51 記者洪定宏/高雄報導
麗星郵輪公告調整方案。(麗星郵輪提供)
首次上稿:13:41
更新時間:14:51
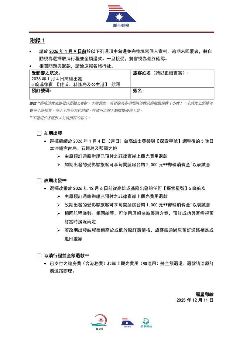
高市府及台灣港務公司力推麗星郵輪探索星號以高雄為母港,航向菲律賓及越南,今年11月16日首航高雄港並啟程後,不到1個月,麗星郵輪就宣告取消明年1月4日、1月11日、1月18日共3次的菲律賓航程,轉往日本沖繩。
網友得知後,在郵輪社團留言批評「非常不負責任,片面更改行程」,另有人指控「船公司非常糟糕,罔顧旅客權益,沖繩行程今年就已經去過了,才特地搭高鐵下去要玩菲律賓,假都請了,無法改期,結果現在補償方案是一房船上消費金2000?!我花來回5個小時,兩個人6000塊車資,去一個已經去過的行程?!」
麗星郵輪於今年12月11日對已預訂明年1月4日、11日、18日高雄航往菲律賓佬沃、科隆島及公主港航程旅客發出的公告顯示,這3次航程均調整至日本沖繩,也就是1月4日及11日為宮古島、石垣島、那霸,1月18日為宮古島、那霸。
麗星郵輪強調,公司沒有罔顧顧客權益,已提出配套措施,「有多種方式讓旅客做選擇,而非僅一項讓旅客選」,若旅客取消行程,可獲全額退款;如期出發者,已預訂的菲律賓岸上觀光行程費用可退款,並獲每間艙房台幣2000元的郵輪消費金(改期者1000元)。
另外,高雄航季最後將以菲律賓科隆、公主港5晚特別航程(2026年1月25日啟航)及佬沃2晚航程(2026年1月30日啟航)作為壓軸。(14:03更新)
麗星郵輪公告調整方案。(麗星郵輪提供)
