朱立倫與國民黨團承認財劃法出包 賴中強:沒那個屁股就別吃那個瀉藥
2025/09/12 05:30 記者林哲遠/台北報導
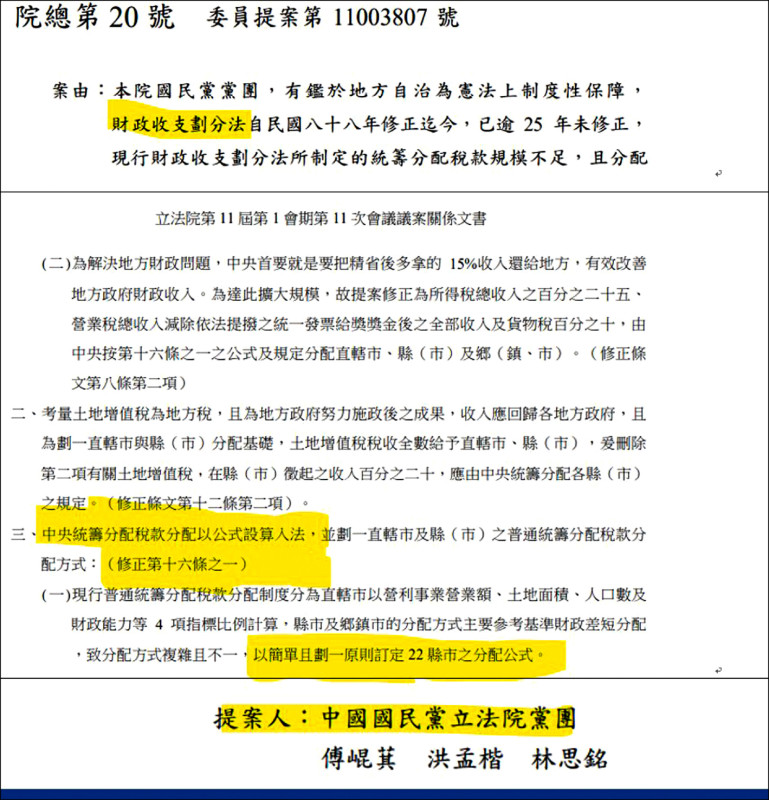
台灣經濟民主連合智庫召集人賴中強昨日引用國民黨團版「財劃法」立法理由,打臉國民黨主席朱立倫甩鍋要中央提出正確公式的說法,痛批國民黨沒那個屁股,就別吃那個瀉藥。(翻攝賴中強臉書)
藍白立委去年強推新版「財政收支劃分法」惹議,國民黨主席朱立倫、立法院國民黨團相繼坦言,統籌分配稅款公式有瑕疵。台灣經濟民主連合智庫召集人賴中強昨引用國民黨團版「財劃法」立法理由,打臉朱立倫甩鍋要中央提出正確公式的說法,痛批國民黨沒那個屁股,就別吃那個瀉藥。
「現在公式錯了,怪誰?」
賴中強指出,藍營推動財劃法修正,其公式出錯,造成三四五億統籌分配款無法分配,朱立倫受訪時卻聲稱「公式設計的確有瑕疵,但財政部應該用正確的公式試算之後,重新分配三四五億元給各縣市政府,作為下一年度編列預算送議會審查的參考,大部分的問題就能解決。」朱說得好像,提出正確公式的責任又回到行政院,但要不要先看一下國民黨團的財劃法修正案立法理由是怎麼寫的?
賴中強說,修法前的財劃法第十六之一條,原本就是要財政部提出有客觀標準的分配辦法與公式,依公式分配,此時若公式有錯,責任當然在行政院;問題是國民黨團提出的修法,除了要挖走中央幾千億財源到地方之外,立法理由更講明了,不信任行政院,不准財政部定分配辦法,不准財政部訂分配公式,把前段引用的舊條文通通刪除,修法就是要「以公式設算入法」、「訂定二十二縣市之分配公式」,現在公式錯了,怪誰?「沒那個屁股,就別吃那個瀉藥!」
