發錢了!丹娜絲台南受災戶 政院發放2萬補助金
2025/11/28 23:27 記者楊金城/台南報導
新營區長陳宏田(右)代表撥付重整家園補助金2萬元給受災戶。(公所提供)
台南市今天(28日)起發放中央加發「丹娜絲風災加速重整家園補助金」2萬元,協助民眾加速家園重建,只要填妥切結書就可申請核撥入帳。
台南市府針對丹娜絲風災屋損20平方米以下的受災戶,以市府預算補助1萬元家園慰助金(無居住事實者減半),行政院在9月時第一次加碼,比照市府加發1萬元的家園慰助金,11月初行政院核定再加碼2萬「加速重整家園補助金」,不分屋損面積,只要不是中央和地方政府幫忙公益修繕的弱勢戶,一般戶都能領取每戶2萬;以20平方米以下的受災戶為例,從市府和中央共可領到4萬元,中央第一次加碼的1萬慰助金最近大多已發放。
中央第二次加碼的2萬家園補助金今天起才由各公所辦理發放,針對不分屋損面積、自行修繕,且原已符合「家園復原慰助金」資格的台南市受災戶,市府將依規定加發一般戶每戶2萬元「加速重整家園補助金」。
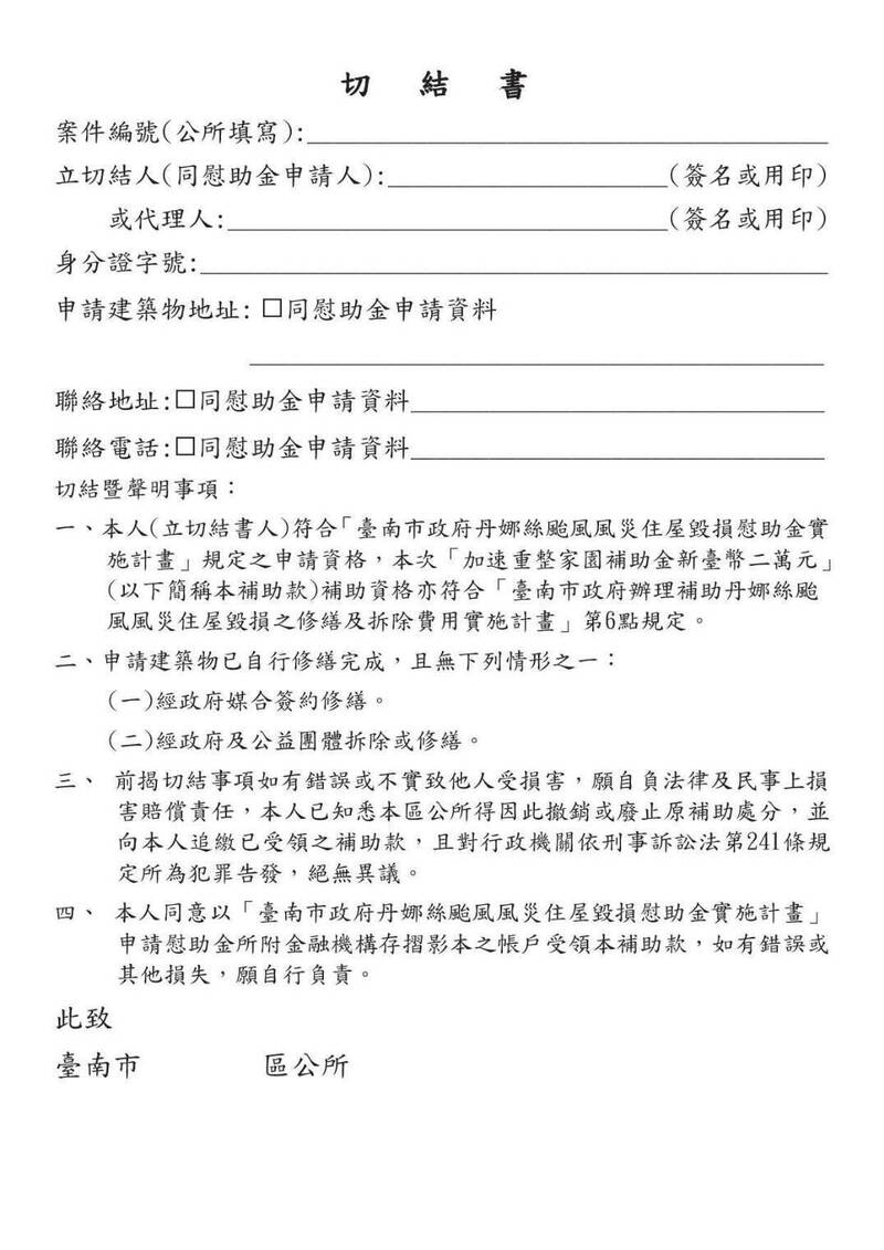
民眾只要完成切結建物自行修繕,不需再額外提出申請,有些區公所依之前發放慰助金的名冊以公文通知符合領取補助金2萬元的民眾到公所辦理,有的則安排下鄉服務,民眾也可以到公所填妥自行修繕的領取資格切結書,再由公所審查核撥作業,等候補助金入帳。
重整家園補助金的切結書。(公所提供)
